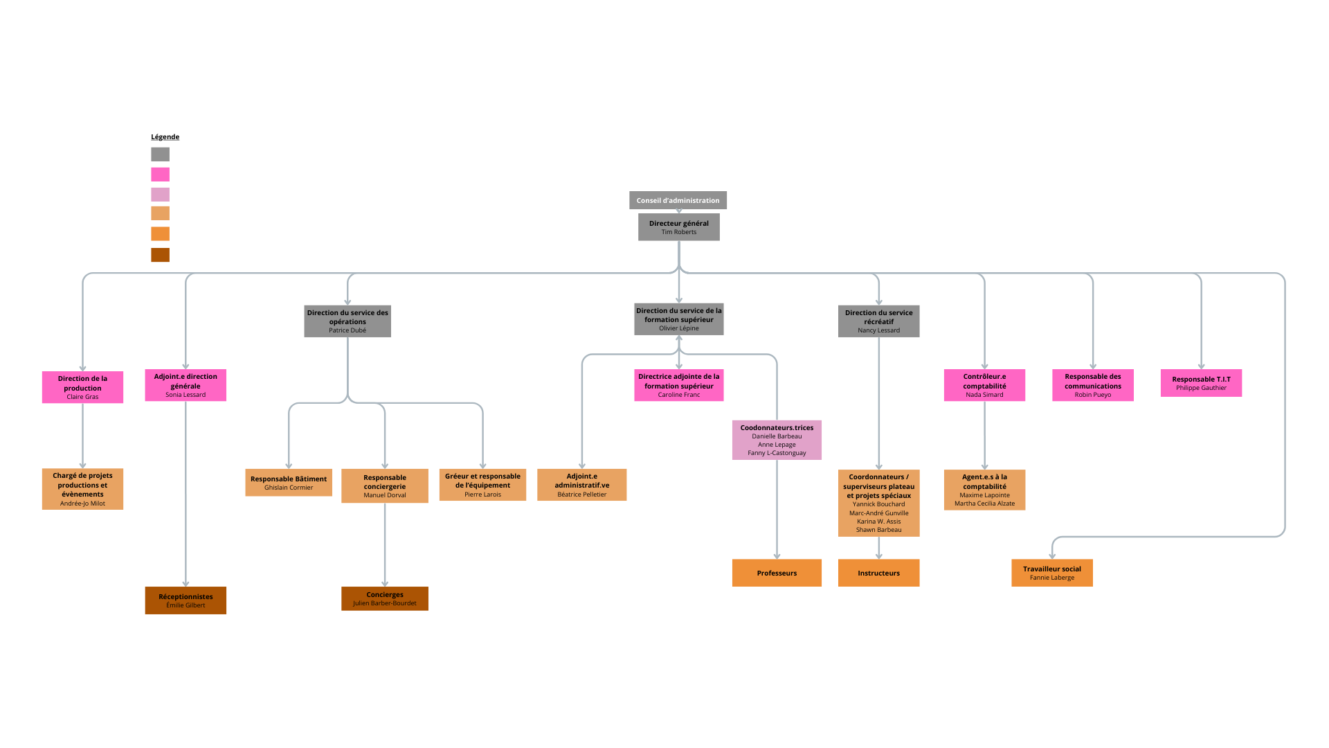
Les documents ci‑dessous sont disponibles en format PDF, et certains en format Excel. Ils regroupent l’ensemble des informations essentielles destinées aux employés, notamment les politiques internes, les procédures, les listes de postes téléphoniques, l’organigramme ainsi que divers outils de référence. Leur objectif est de vous offrir un accès rapide et centralisé à toutes les ressources nécessaires pour soutenir votre travail au quotidien. Il vous suffit de cliquer sur les liens pour consulter ou télécharger les documents.
Politique en matière de rémunération
Politique en matière de violence, de violence conjugale ou familiale
Politique en matière de santé et sécurité au travail
Politique en matière de protection des renseignements personnels
Politique en matière de consommation d’alcool, de drogues et de médicaments
Politique en matière d’équité, de diversité et d’inclusion
Politique en matière de télétravail
Politique en matière de conduite de véhicules et remboursement des frais de déplacement